根据党中央关于巡视工作的统一部署,近日,二十届中央第七轮巡视的15个巡视组开始陆续进驻被巡视单位,开展为期两个半月左右的常规巡视。目前,中央巡视组已进驻15家单位。
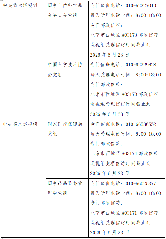
已进驻中央巡视组联络方式:




本轮巡视对象有哪些?
经党中央批准,二十届中央第七轮巡视将对中央社会工作部、中央政法委员会、最高人民法院、最高人民检察院、公安部、民政部、司法部、人力资源和社会保障部、生态环境部、交通运输部、水利部、国家卫生健康委员会、退役军人事务部、应急管理部、国家信访局、国家医疗保障局、中国科学院、中国工程院、国家移民管理局、中国民用航空局、国家邮政局、国家中医药管理局、国家疾病预防控制局、国家矿山安全监察局、国家消防救援局、国家药品监督管理局、中国地震局、中国气象局、国家自然科学基金委员会、中国老龄协会、中国工程物理研究院、中国科学技术协会、中国法学会、中国残疾人联合会、中国红十字会总会、中国农业科学院等36家单位党组织开展常规巡视。
本轮巡视重点是什么?
中央巡视组将全面贯彻党的巡视工作方针,坚守政治巡视定位,旗帜鲜明把“两个维护”作为根本任务,坚持围绕中心、服务大局,坚持实事求是、依规依纪依法,精准有效开展政治监督。聚焦贯彻落实党中央重大决策部署和习近平总书记重要讲话精神,紧盯政绩观这个根本性问题,深入了解被巡视党组织履行职责使命、全面深化改革、统筹发展和安全情况,深入了解推进全面从严治党和加强领导班子、干部人才队伍以及基层党组织建设情况,深入了解落实巡视整改情况,着力查找政治偏差,推动解决突出问题,为中央和国家机关各项事业发展和党的建设提供有力保障。
中央巡视组主要受理哪些问题?
根据巡视工作条例规定,中央巡视组主要受理反映被巡视党组织领导班子及其成员、下一级党组织主要负责人问题的来信来电来访,重点是关于违反政治纪律、组织纪律、廉洁纪律、群众纪律、工作纪律和生活纪律等方面的举报和反映。其他不属于巡视受理范围的信访问题,将按规定由被巡视单位和有关部门认真处理。
责任编辑:黄小群
特别声明:本网登载内容出于更直观传递信息之目的。该内容版权归原作者所有,并不代表本网赞同其观点和对其真实性负责。如该内容涉及任何第三方合法权利,请及时与ts@hxnews.com联系或者请点击右侧投诉按钮,我们会及时反馈并处理完毕。
- 二十届中央第七轮巡视对象公布2026-04-09
- “沈葆桢巡视台湾”史迹展福州开幕2024-06-18
- 十一届省委第二轮第二批巡视展开 10个巡视组进驻20个县(市、区)2023-04-18
- 最新新闻快讯 频道推荐
-
跨国婚介竟是偷渡黑产 警方千里追缉斩断犯罪2026-04-15
- 进入图片频道最新图文
- 进入视频频道最新视频
- 一周热点新闻

已有0人发表了评论